凯发官网入口

诚信 卓越
立异 求真
我们将竭诚为您效劳
029-88350041
新闻中心 News Center
您现在的位置:首页 > 新闻中心 > 企业新闻

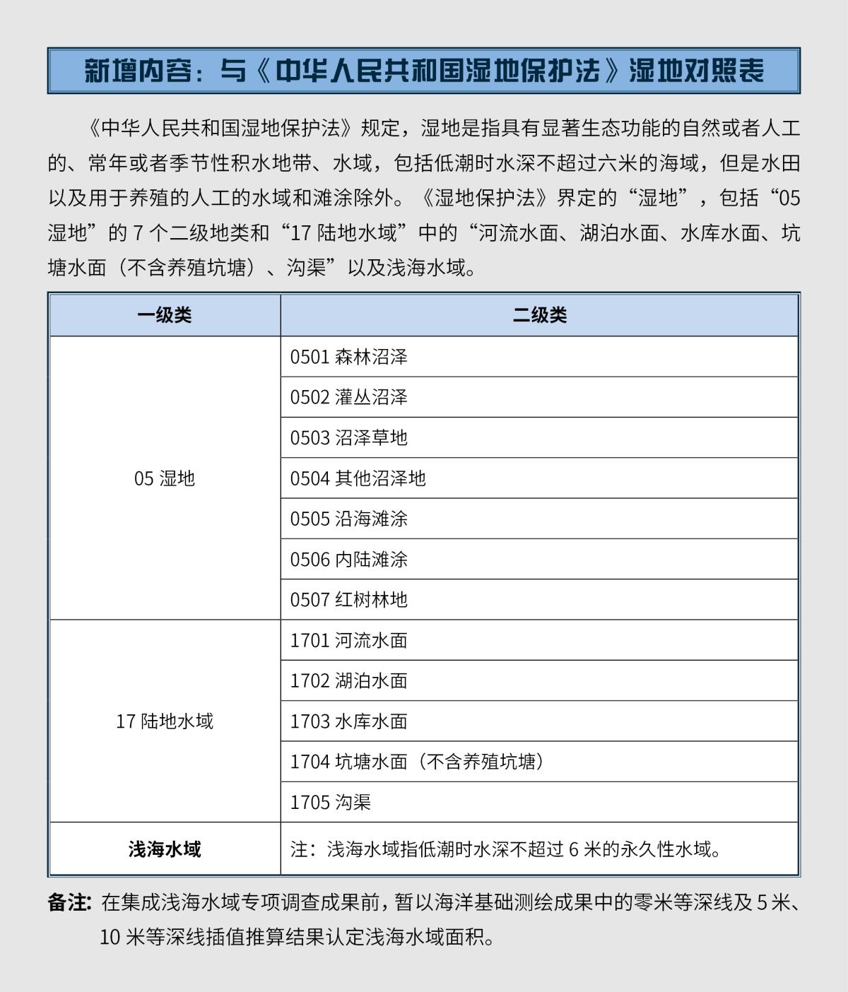
新版《领土空间视察、计划、用途管制用地用海分类指南》用地分类有哪些改变、新增哪些内容 ?

浏览次数: 宣布日期:2023年11月29日
分享:

凯发(中国区)天生赢家一触即发

凯发(中国区)天生赢家一触即发

凯发(中国区)天生赢家一触即发

凯发(中国区)天生赢家一触即发


关于凯发官网入口
联系凯发官网入口

陕西省西安市雁塔区太白南路139号荣禾云图中心16层

3022459756  zhongce1999@163.com

029-88350041 13709190222

二维码
凯发官网入口 2010-2024 版权所有 Copyright ?2024 zcgis.com zcgis.com.cn, All Rights Reserved
陕ICP备13004573号 技术支持:方南科技
网站地图