ÍÁµØ×ÊÔ´Êǹú¼ÒÖØÒªµÄ×ÔÈ»×ÊÔ´£¬½üÄêÀ´ÔÚÉú²ú½¨ÉèÖУ¬ÒòÍÚËð¡¢Ñ¹Õ¼¡¢Ê©¹¤µÈÔì³ÉÍÁµØµÄËð»Ù¼°Éú̬Çé¿öµÄÆÆ»µÈÕÇ÷ÑÏÖØ¡£2011Äê3ÔÂ5ÈÕ¹«²¼µÄ¡¶ÍÁµØ¸´¿ÑÌõÀý¡·£¨¹úÎñÔº592ÃüÁҪÇóÒòÄÜÔ´¡¢½»Í¨¡¢Ë®ÀûµÈ»ù´¡ÉèÊ©½¨ÉèºÍÆäËûÉú²ú½¨ÉèÔ˶¯ÁÙʱռÓÃÍÁµØÇÒËð»ÙÍÁµØµÄÁÙʱʹÓÃÈË£¬µ£¸º¸´¿ÑµÄÖ´·¨ÔðÈΡ£¸ÃÌõÀýÃ÷È·ÁË¡°ËËð»Ù¡¢Ë¸´¿Ñ¡±µÄÔÔò£¬ÒªÇóʹÓÃÈËÉêÇëʹÓÃÍÁµØÊ±ÐèͬʱÉϱ¨ÍÁµØ¸´¿Ñ¼Æ»®£¬ÊµÊ±¶ÔËð»ÙµÄÍÁµØ½øÐи´¿ÑÀûÓúͻָ´¸ÄÉÆÉú̬Çé¿ö¡£ÎªÁËÔö½øÍÁµØ¸´¿Ñ¼Æ»®ÌåÀýÖÊÁ¿µÄ²»¾øÌá¸ß£¬1ÔÂ18ÈÕ£¬¹«Ë¾×éÖ¯¿ªÕ¹ÁËÍÁµØ¸´¿Ñ¼Æ»®ÌåÀýÒªµã¼°×¢ÒâÊÂÏîÏßÉÏÅàѵ¼¯»á¡£
Ϊ¹æ·¶ºÍÑϸñÁÙʱÓõØÖÎÀí£¬ÇÐʵÔöÇ¿¸ûµØ±£»¤£¬Ôö½ø½ÚÔ¼¼¯Ô¼Óõأ¬2021Äê11Ô·ݣ¬×ÔÈ»×ÊÔ´²¿Ó¡·¢ÁË¡¶¹ØÓڹ淶ÁÙʱÓõØÖÎÀíµÄ֪ͨ¡·£¨×ÔÈ»×ʹ桲2021¡³2ºÅ£©£¬ÁÙʱÓõØÖÎÀíÖÆ¶ÈÊÇ¡¶ÍÁµØÖÎÀí·¨¡·»®¶¨µÄÖØÒªÖÆ¶ÈÖ®Ò»¡£½üÄêÀ´£¬¸÷µØ½áºÏʵ¼ÊÔöÇ¿ÁÙʱÓõØÖÎÀí£¬È¡µÃÒ»¶¨Ð§¹û£¬µ«Ò²±£´æÁÙʱÓõعæÄ£½ç¶¨²»¹æ·¶¡¢³¬ÆÚʹÓá¢Ê¹Óú󸴿Ѳ»µ½Î»¼°Î¥¹æÅú×¼ÁÙʱÓõصÈÎÊÌ⣬ÉõÖÁ´¥ÅöÁ˸ûµØ±£»¤ºìÏß¡£Õâ¾ÍÒªÇóÎÒÃÇÔÚÌåÀýÍÁµØ¸´¿Ñ¼Æ»®µÄÀú³ÌÖÐÒ»¶¨ÒªÆ¾¾ÝÏà¹ØÖ´·¨ÒªÇ󣬾¡Á¿²»Õ¼»òÕßÉÙÕ¼¸ûµØ£¬ÑϸñÂäʵÁÙʱÓõػָ´ÔðÈΣ¬ÇÐʵ½«ÍÁµØ¸´¿ÑÊÂÇé×öµ½Êµ´¦¡£

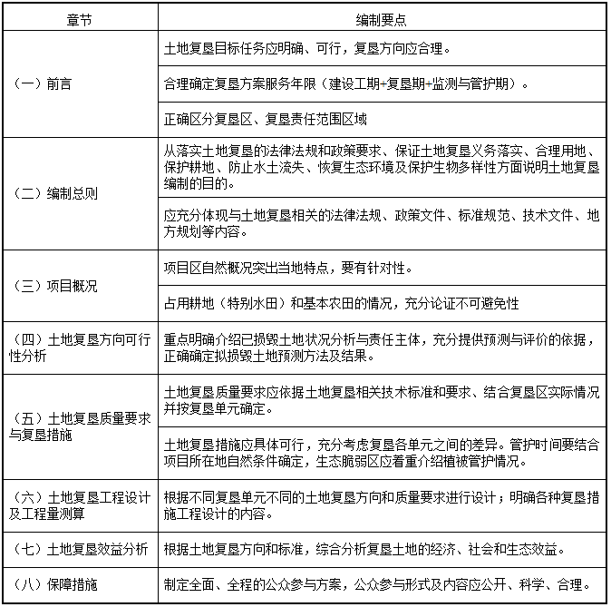
±í1 ÍÁµØ¸´¿Ñ¼Æ»®ÌåÀýÒªµãºÍ×¢ÒâÊÂÏî

±¾´ÎÅàѵÖ÷ÒªÎ§ÈÆÍÁµØ¸´¿Ñ¼Æ»®ÌåÀýÅä¾°¡¢ÌåÀý³ÌÐò¡¢ÌåÀýÄÚÈݼ°Ïà¹ØÎÊÌâÓ뽨ÒéËIJ¿·ÖÄÚÈݽøÐн²½â£¬²¢½áºÏ½üÆÚ¿ªÕ¹µÄÏà¹ØÏîÄ¿ºÍ×îÐÂÕþ²ßÒªÇó½øÐзÖÏí¡¢½»Á÷ºÍÌÖÂÛ£¬×ܽáÍÁµØ¸´¿Ñ¼Æ»®ÌåÀý¾Ñ飬ÊáÀí¼¼ÊõÁ÷³Ì£¬ÊǶԹ«Ë¾¿ªÕ¹ÍÁµØ¸´¿ÑÏîÄ¿µÄ¹éÄɺÍ×ܽᣬÐγÉÁËÔ½·¢ÍêÉÆµÄÌåÀý¼Æ»®¼¼ÊõÁ÷³Ì£¬Îª¹«Ë¾Ïà¹ØÊÂÇé»ýÀÛÃû¹ó¾Ñ顣ͨ¹ý×ܽáºÍÅàѵ£¬Ê¹¹«Ë¾ÀÛ»ýÔ½·¢×¨ÒµºÍÎȶ¨µÄ¼¼ÊõЧÀÍÍŶӣ¬´Ó¶øÎª¿Í»§Ìṩ¸üÓÅÖʵļ¼ÊõЧÀÍ¡£